Remove Barriers

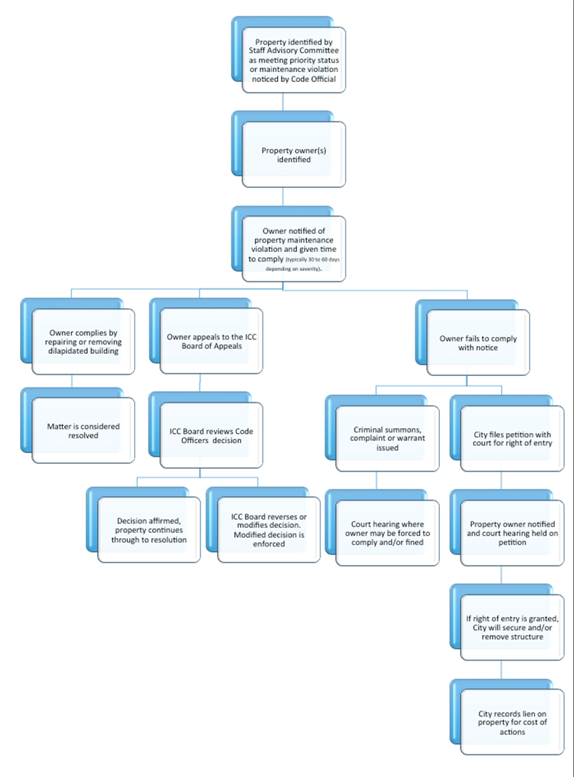
Vacant or Dilapidated Structure Enforcement Process

The chart below depicts the typical process that the City undertakes to notify and enforce property maintenance violations for a vacant or dilapidated structure. The process may vary depending on he individual condition of the property.

BAD Buildings Flow Chart
Old Dilapidated House